Red metabólica mitocondrial
Metabolitos (puntos blancos) en la mitocondria están conectados por líneas de reacciones (lineas color cian) que las interconectan. Las reacciones son catalizadas por enzimas que se han detectado en la mitocondria por la proteómica (La proteómica es el estudio y caracterización del conjunto de proteínas expresadas de un genoma (proteoma). Centros densos aparecen como metabolitos, como el ATP, que intervienen en muchas reacciones.
Las mitocondrias son los organelos de membrana distribuidos a través del citosol de la mayoría de las células eucariotas. El número dentro de la célula oscila entre unos pocos cientos a, en células muy activas, miles. Su función principal es la conversión de la energía potencial de moléculas de los alimentos en ATP.
Una amplia gama de trastornos comparten los mecanismos fisiopatológicos que dan lugar a la disfunción mitocondrial. Estos trastornos incluyen:
• Enfermedad de Alzheimer
• Ataxia
• Enfermedad bipolar
• Miocardiopatía
• Síndrome de fatiga crónica
• Enfermedad coronaria
• Demencia
• Diabetes
• Epilepsia
• Fibromialgia
• Hepatitis C
• Migraña
• Dolor neuropático
• Enfermedad de Parkinson
• Cirrosis biliar primaria
• Retinitis pigmentosa
• Esquizofrenia
• Accidente isquémico transitorio
– LAS UBIQUINONAS:
La forma más predominante es la Ubiquinona-10, conocido
también con el nombre de coenzima Q o Co-Q10.
Es un antioxidante liposoluble, que se encuentra en las mitocondrias y que su papel
como antioxidantes se manifiesta en enfermedades por Radicales libres.
El organismo produce Co-Q10 que disminuye con la edad. Las mejores fuentes son
alimentos no-procesados: Carnes. Pescado grasos (salmón, sardinas, arenques).
Frutos secos. Aceites de semillas.
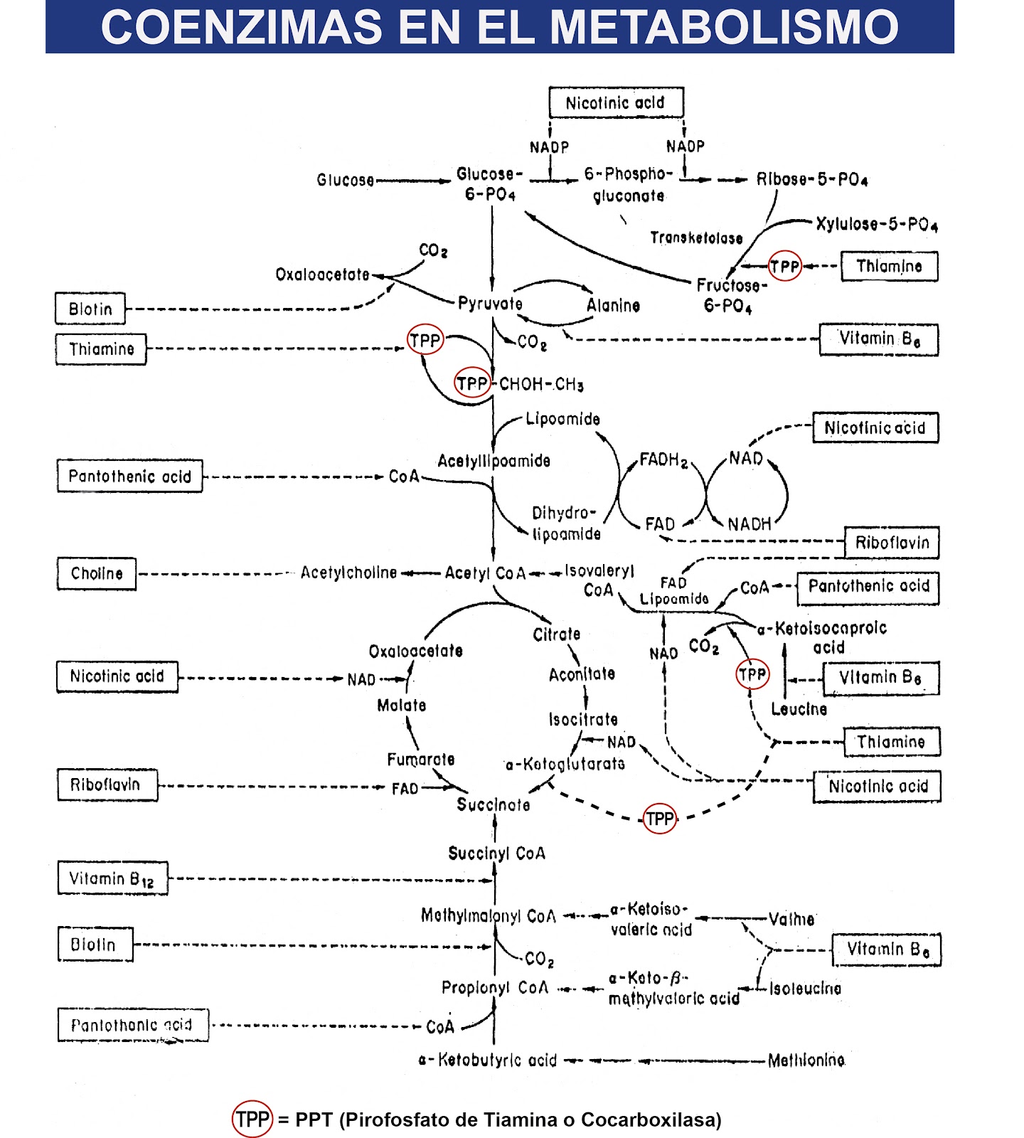
Algunas Conenzimas destacadas:
S-ADENOSIL METIONINA (SAME)
PIROFOSFATO DE TIAMINA
COENZIMAS NAD+ Y NADH
La coenzima NAD+ fue descubierta por los bioquímicos británicos Arthur Harden y William Youndin en 1906, al observar que la adición de un extracto de levadura hervido y filtrado aceleraba en gran medida la fermentación alcohólica en extractos de levadura sin hervir. En 1936, el científico alemán Otto Heinrich Warburg demostró la función coenzimática del nucleótido en la transferencia de hidruro e identificó la porción nicotinamida como el lugar de las reacciones redox.
Una fuente de nicotinamida fue identificada en 1938, cuando Conrad Elvehjem purificó niacina a partir de muestras de hígado y demostró que esta vitamina contenía ácido nicotínico y nicotinamida.
La nicotinamida adenina dinucleótido (abreviado NAD+, y también llamada difosfopiridina nucleótido y Coenzima I), es una coenzima que se encuentra en todas las células vivas.
En el metabolismo, el NAD+ participa en las reacciones redox (oxidorreducción), llevando los electrones de una reacción a otra. La coenzima, por tanto, se encuentra en dos formas en las células: NAD+ y NADH. El NAD+, que es un agente oxidante, acepta electrones de otras moléculas y pasa a ser reducido, formándose NADH, que puede ser utilizado entonces como agente reductor para donar electrones. Estas reacciones de transferencia de electrones son la principal función del NAD+. Sin embargo, también es utilizado en otros procesos celulares, en especial como sustrato de las enzimas que añaden o eliminan grupos químicos de las proteínas, en modificaciones post-traduccionales. Debido a la importancia de estas funciones, las enzimas que intervienen en el metabolismo del NAD+ son objetivos para el descubrimiento de medicamentos.
BIOSÍNTESIS
El NAD+ se sintetiza a través de dos rutas metabólicas: en una ruta de novo a partir de aminoácidos, o en rutas de rescate mediante el reciclado de componentes preformados como nicotinamida convertida de nuevo a NAD+.
Producción de novo
Algunas rutas metabólicas que sintetizan y consumen NAD+
en los vertebrados. Las abreviaturas se definen en el texto.
La mayoría de los organismos sintetizan NAD+ a partir de componentes simples. El conjunto específico de reacciones varía entre los organismos, pero una característica común es la generación de ácido quinolínico (QA) a partir de un aminoácido, ya sea triptófano (Trp) en los animales y algunas bacterias, o bien ácido aspártico en algunas bacterias y plantas. El ácido quinolínico se convierte en ácido nicotínico mononucleótido (NaMN) mediante transferencia de un grupo fosforibosa. Un grupo adenilato se transfiere entonces para formar ácido nicotínico adenina dinucleótido (NaAD). Por último, el grupo ácido nicotínico del NaAD es amidado a un grupo nicotinamida (Nam), formando nicotinamida adenina dinucleótido.
FUNCIONES
La nicotinamida adenina dinucleótido tiene varias funciones esenciales en el metabolismo. Actúa como coenzima en las reacciones redox, como donante de grupos ADP-ribosa en las reacciones de ADP-ribosilación, como precursor del segundo mensajero de la molécula cíclica de ADP-ribosa, así como sustrato para las ADN ligasas bacterianas y un grupo de enzimas llamadas sirtuinas, que usan NAD+ para eliminar los grupos proteícos acetilo.
El NADPH se utiliza también en las rutas anabólicas, como la síntesis de lípidos, síntesis de colesterol y elongación de la cadena de ácidos grasos. Asimismo, es la fuente de equivalentes reductores en la hidroxilación de compuestos aromáticos, esteroides, alcoholes y otras sustancias.
LA COENZIMA A (CoA)
La coenzima A (CoA) es una coenzima de transferencia de grupos acilo que participa en diversas rutas metabólicas (ciclo de Krebs, síntesis y oxidación de ácidos grasos). Se deriva de una vitamina: el ácido pantoténico (vitamina B5), y es una coenzima libre. Su aislamiento se produjo en 1951 por el bioquímico alemán (y premio Nobel) Feodor Lynen, en forma de acetil-coenzima A a partir de células de levadura.
COENZIMA Q10 (UBIQUINONA)
VITAMINA K
La vitamina K denota una serie de compuestos derivados de la 2-metil-1,4-naftoquinona. El nombre de vitamina K deriva de “Koagulation vitamin” (“factor de coagulación” en alemán), uno de los factores identificados en 1926.
Las vitaminas K se dividen en tres grupos ó clases de coenzimas:
* Vitamina K1 o filoquinona, de origen vegetal, y la más presente en la dieta. (espinacas, lechugas, brócoli, repollo, coles Bruselas, nabos, etc)
* Vitamina K2 o menaquinona, de origen bacteriano, Escherichia coli
* Vitamina K3 o menadiona, liposoluble, de origen sintético.
METABOLISMO
* La protrombina y los factores de coagulación VII, IX y X,
* Las proteínas plasmáticas C, H, S y Z,
* La osteocalcina y la proteína GLA de la matriz proteica en el hueso.
ASCORBATO DE SODIO
Los primates, los cobayos y los murciélagos no podemos sintetizarlo. Debemos consumirlo a diario, desde la gestación hasta unos días antes de morir.
Es la forma orgánica en la cual se encuentra la vitamina C dentro del cuerpo, existen varias sales, de magnesio, de sodio, de potasio, de calcio, etc., la que yo utilizo es el ascorbato de sodio.
Es un cofactor enzimático implicado en 8 reacciones:
3 para la formación de colágeno, el cual requerido para el mantenimiento del tejido conectivo, vasos sanguíneos y cartílago.
2 para la síntesis de carnitina, la cual es necesaria para el transporte de ácidos grasos a la mitocondria para generar energía, esto es crucial para el corazón en donde el 90 % de su aporte energético depende de los ácidos grasos.
3 para la síntesis de hormonas del estrés y de dopamina.
Sus principales funciones son:
La vitamina C tiene una estructura química simple, con una superficie de electrones ricos entre el carbono 2 y 3 de carbono.
La electronegatividad de esta zona rica en electrones ayuda a promover la vitamina C como un donador de electrones – agente reductor / antioxidante
- Antiinflamatorio
- Mejora la función endotelial
- Refuerza el tejido conectivo, de hecho sin vitamina C, la calidad del mismo es mínima.
- Es un quelante natural de metales pesados como el plomo, el mercurio no lo quela pero lo hace menos toxico.
- Anti toxico, ayuda a eliminar toxinas hepáticas, ayuda a mantener la familia del citocromo y el glutatión reducidos, en intoxicaciones médicas, por bencenos, por alcohol, en drogadicción, etc.
- Antihistamínico = en reacciones de urticaria, sepsis, picadura de serpientes, de orugas, agua mala, arañas, rinitis alérgica, etc.
- Inmunomodulador = los neutrófilos tienen un 70 % mayor la concentración de vitamina C que en el plasma, aumenta el interferón, quemotaxis, linfoblastocis, fagocitosis, los natural killers, etc., es necesaria para la producción de ON (óxido nítrico)
Es un pro-oxidante = se requiere para la producción de óxido nítrico y de superóxido de hidrogeno.
Altas dosis de ascorbato de sodio produce H2O2 peróxido de hidrogeno alrededor de las células cancerosas.
Como oxidante es útil en cáncer, infecciones y para ayudar a retirar detritus celulares.
UN LIBRO CLÁSICO ACERCA DE LOS BENEFICIOS DE DE LA VITAMINA C:
http://sociedadcolombianamedicinapreventiva.com/pdf/LIBRO_VITAMINA_C_FINAL.pdf
ADENOSINA TRIFOSFATO (ATP)
La electronegatividad de esta zona rica en electrones ayuda a promover la vitamina C como un donador de electrones – agente reductor / antioxidante
- Antiinflamatorio
- Mejora la función endotelial
- Refuerza el tejido conectivo, de hecho sin vitamina C, la calidad del mismo es mínima.
- Es un quelante natural de metales pesados como el plomo, el mercurio no lo quela pero lo hace menos toxico.
- Anti toxico, ayuda a eliminar toxinas hepáticas, ayuda a mantener la familia del citocromo y el glutatión reducidos, en intoxicaciones médicas, por bencenos, por alcohol, en drogadicción, etc.
- Antihistamínico = en reacciones de urticaria, sepsis, picadura de serpientes, de orugas, agua mala, arañas, rinitis alérgica, etc.
- Inmunomodulador = los neutrófilos tienen un 70 % mayor la concentración de vitamina C que en el plasma, aumenta el interferón, quemotaxis, linfoblastocis, fagocitosis, los natural killers, etc., es necesaria para la producción de ON (óxido nítrico)
UN LIBRO CLÁSICO ACERCA DE LOS BENEFICIOS DE DE LA VITAMINA C:
ADENOSINA TRIFOSFATO (ATP)
La adenosina trifosfato (abreviado ATP, y también llamada adenosín-5′-trifosfato o trifosfato de adenosina) es una molécula utilizada por todos los organismos vivos para proporcionar energía en las reacciones químicas. También es el precursor de una serie de coenzimas esenciales como el NAD+o la coenzima A. El ATP es uno de los cuatro monómeros utilizados en la síntesis de ARN celular. Además, es una coenzima de transferencia de grupos fosfato que se enlaza de manera no-covalente a las enzimas quinasas (co-sustrato).
El ATP fue descubierto en 1929 por Karl Lohmann. En 1941, Fritz Albert Lipmann propuso el ATP como principal molécula de transferencia de energía en la célula.
GLUTATIÓN
El glutatión (GSH) es un tripéptido que contiene un enlace peptídico inusual entre el grupo amino de la cisteína y el grupo carboxilo de la cadena lateral de glutamato. Es un antioxidante, y protege a las células de toxinas tales como los radicales libres.
El glutatión se encuentra casi exclusivamente en su forma reducida, ya que la enzima que lo revierte a partir de su forma oxidada (GSSG), la glutatión reductasa, es constitutivamente activa e inducible bajo estrés oxidativo. De hecho, la proporción de glutatión reducido respecto a la de glutatión oxidado dentro de las células se utiliza a menudo científicamente como una medida de toxicidad celular.
Biosíntesis:
El glutatión no es un nutriente esencial, ya que puede ser sintetizado a partir de los aminoácidos L-cisteína, L-glutamato y glicina.
Aunque todas las células en el cuerpo humano son capaces de sintetizar glutatión, su síntesis en el hígado ha demostrado ser esencial.
En las células y tejidos sanos, más del 90% del glutatión total está en la forma reducida (GSH) y menos del 10% en forma de disulfuro (GSSG). Un aumento de la proporción GSSG/GSH se considera una señal de estrés oxidativo.
Algunas aplicaciones clinicas posibles en las cuales niveles altos de glutation den beneficios positivos
Edad
• Enfermedad de Parkinson
• Enfermedad de Alzheimer
• Formación de cataratas
• Degeneración macular
• Cáncer
• Problemas de próstata
• Osteoartritis Enfermedades infecciosas e inmunologicas
• Anti-virales (SIDA, hepatitis, herpes, resfriados comunes, etc.)
• Infecciones bacteriales
• Ciertas disfunciones autoinmunes
• Síndrome de fatiga crónica
• Inmunosupresión
Cardiovascular
• Previene enfermedades del corazón
• Previene derrames cerebrales
• Previene arterosclerosis
• Previene daños de reperfusión Cáncer
• Prevención de cáncer
• Suprime crecimiento de tumores
• Elimina carcinogenos, mutagenos
• Retarda daño oxidative al ADN
• Previene la enfermedad por agotamiento (wasting disease)
• Alivia efectos secundarios de quimoterapia y radioterapia
Sistema Digestivo
• Enfermedad inflamatoria del cólon
• Hepatitis
• Malnutrición
• Pancreatitis
• Ulcera péptica Pulmonar
• Descongestionante
• Fibrosis cística
• Asma
• Bronquitis crónica
• Enfisema
• Fibrosis pulmonar
Toxicología
• Desintoxica ciertas sobredosis
• Desintoxica sustancias en el humo de cigarrillos, gases de combustión
• Desintoxica contaminantes incluyendo metales pesados, pesticidas
• Previene pérdida de la audición por la contaminación del ruido
• Desintoxica muchos carcinógenos bien conocidos. Metabólico
• Mayor rendimiento atlético
• Reduce el tiempo de recuperación del ejercicio físico
• Disminuye el colesterol malo
• Sustenta la hemoglobina en insuficiencias renales
• Diabetes
Referencias Médicas Seleccionadas
Envejecimiento
Es bien sabido que el envejecimiento va acompañado por una caída precipitada de los niveles de glutatión. Niveles bajos de glutatión están implicados en muchas enfermedades asociadas con la edad incluyendo cataratas, enfermedad de Alzheimer, Parkinson, arterosclerosis y otras.
JOURNAL OF CLINICAL EPIDEMIOLOGY 47:1021-26, 194
Funciones Antioxidantes
Los antioxidantes están bien documentados y conocidos por poseer roles viatales en el mantenimiento de la salud y en la prevención de enfermedades. El glutatión es el mayor antioxidante de tus células. Mantener los niveles de glutatión elevados ayuda a la función antioxidante natural del cuerpo.
BIOCHEMICAL PHARMACOLOGY 47:2113-2123, 1994
Enfermedades Neurológicas
Los niveles bajos de glutatión se han asociado con enfermedades neuro-degenerativas como la esclerósis múltiple, la enfermedad de Lou Gehrig, la enfermedad de Alzheimer y la enfermedad de Parkinson, entre otras.
THE LANCET 344:796-798, 1994
Cáncer
Glutatión juega un papel importante en la eliminación de muchos carcinógenos y también en el mantenimiento de una function inmune optima, proveyendo defensas más fuertes y más anti-tumor.
CANCER LETTERS 57:91-94, 1991
Desempeño Atlético
Niveles de glutatión elevados ayudan a aumentar la fuerza y la resistencia. Aquellos interesados en el ejercicio físico se pueden beneficiar desde un punto de vista atlético.
JOURNAL OF APPLIED PHYSIOLOGY 87:1381-1385, 1999
Toxinas, Contaminación, Radiación
El glutatión sirve de desintoxicante a una variedad de contaminantes, carcinógenos y venenos, incluyendo muchos encontrados en gases provenientes de gasolina y de humo de cigarillo. También retarda el daño proveniente de la exposición a radiaciones debido a la desgastada capa de ozono.
ANNUAL REVIEWS OF BIOCHEMISTRY 52:711-760, 1983
SIDA
Los niveles bajos de glutatión se corresponden a pacientes sobrevivientes de SIDA. Mucha documentación demuestra el papel de niveles de glutatión elevados en SIDA.
PROCEEDINGS OF THE NATIONAL ACADEMY OF SCIENCE, USA 94:1967-72, 1997
Enfermedades del corazón, derrames cerebrales y colesterol
Elevador niveles de glutatión combaten la oxidación de las grasas circulantes en el corriente sanguine, incluyendo cholesterol, retardando el proceso de formación de placa en las arterias —la causa fundamental para la mayoría de las enfermedades del corazón y de los derrames cerebrales.
NUTRITION REVIEWS 54:1-30, 1996
Diabetes
Los diabéticos son más propensos a infecciones y a problemas circulatorios que conllevan a enfermedades del corazón, insuficiencias renales y ceguera. El glutatión proteje frente a complicaciones de la diabetes.
CLINICAL SCIENCE 91:575-582, 1996
Enfermedades pulmonares
Los médicos han venido usando drogas promotoras de glutatión para tratar muchas enfermedades de los pulmones incluyendo asma, bronquitis crónica y efisema. Se pueden encontrar nuevas funciones potencialmente terapéuticas en los daños causados por el cigarillo, fibrosis pulmonary y otras enfermedades.
AMERICAN JOURNAL OF MEDICAL SCIENCE 307:119-127, 1994
Enfermedades digestives
El glutatión protege al cuerpo de la inflamación producida por gastritis, úlceras estomacales, pancreatitis y enfermedades inflamatorias del colon incluyendo colitis ulcerative y enfermedad de Crohn.
GUT 42:485-492, 1998
Hepatitis
El hígado es el mayor almacenador de glutatión. El glutatión se debilita en la hepatitis alcoholic así como en la hepatitis viral incluyendo hepatitis tipo A, B y C. Los niveles elevados de glutatión restauran la función del hígado.
AMERICAN JOURNAL OF GASTROENTEROLOGY 91:2569-2573, 1996
Enfermedades de Riñón
Las personas con enfermedades del riñón o con diálisis sufren de niveles altos de estres oxidativo y niveles de glutatión bajos. Niveles de glutatión elevados ayudan a prevenir anemias.
NEPHRON 61:404-408, 1992
Embarazo, lactancia y parto
La function del glutatión en el desarrollo del feto y de la placenta es crucial. Igualmente actúa en la placenta para desintoxicar los contaminantes antes de que puedan alcanzar al bebé en desarrollo. Muchas complicaciones de embarazo han estado ligadas con niveles pobres de glutatión.
EARLY HUMAN DEVELOPMENT 37:167-174, 1994
Esta página fue adaptada del libro Glutathione, Your Body’s Most Powerful Healing Agent, by GUTMAN & SCHETTINI, ©2000 G&S Health Books Inc., Montreal, Canada.
Cortesía del Sr. Diego M. Andrade.


